ACT Grievance Chairs
Leticia Cota - Grievance Chair
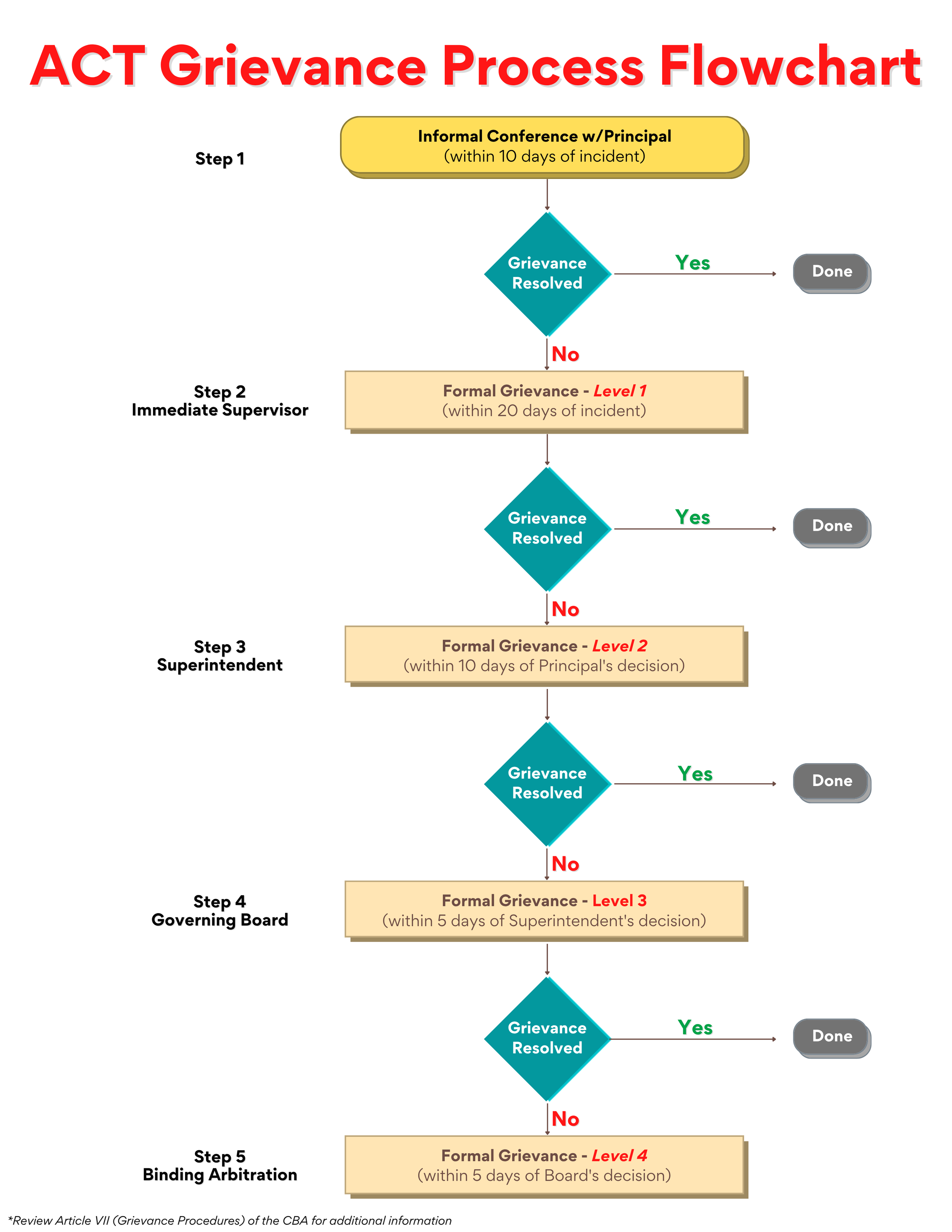
Grievance Fillable Form & Grievance Form
Contact Grievances
Do you have questions about a potential grievance? Send an email to actgrievances@gmail.com or fill out the form to the right.
Leticia Cota - Grievance Chair
Do you have questions about a potential grievance? Send an email to actgrievances@gmail.com or fill out the form to the right.